
日前,人行福州中信支行公布31张行政处罚公示信息,多家银行及相关责任人被处罚。兴业银行为无证机构提供清算服务、为支付机构超范围提供支付服务等支付清算业务违法行为被罚没超两千万。
1.为无证机构提供转接清算服务,且未落实交易信息真实性、完整性、可追溯性及支付全流程中的一致性的规定;
2.为支付机构超范围(超业务、超地域)经营提供支付服务,且未落实交易信息真实性、完整性、可追溯性及支付全流程中的一致性;
3.违规连通上、下游支付机构,提供转接清算服务,且未落实交易信息真实性、完整性、可追溯性及支付全流程中的一致性;
行政处罚内容:给予警告,没收违法所得10,875,088.15元,并处13,824,431.23元罚款
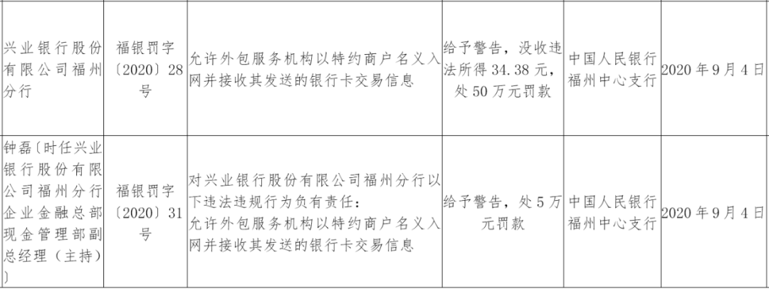
另外兴业银行股份有限公司福州分行,因允许外包服务机构以特约商户名义入网并接收其发送的银行卡交易信息,给予警告,没收违法所得34.38元,处50万元罚款。
陈云生(时任兴业银行股份有限公司零售银行总部银行卡与渠道部总经理助理)和陈鼎东(时任兴业银行股份有限公司交易银行部副总经理),分别被人行给予警告,处7万元罚款。
钟磊(时任兴业银行股份有限公司福州分行企业金融总部现金管理部副总经理(主持)),给予警告,处5万元罚款
5.为新增特约商户通过不同法人机构间直连的支付通道处理条码支付业务;
行政处罚内容:给予警告,没收违法所得163.28元,并处303.5万元罚款
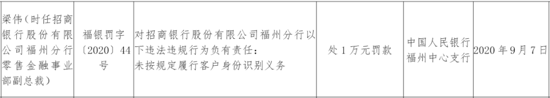
严云(时任招商银行股份有限公司福州分行副行长)、伍冬玲(时任招商银行股份有限公司福州分行运营管理部总经理)和梁伟(时任招商银行股份有限公司福州分行零售金融事业部副总裁),被人行分别处1万元罚款。
潘祖荣(时任招商银行股份有限公司福州分行行长助理),处5.9万元罚款。
林希强(时任招商银行股份有限公司福州分行交易银行部总经理),给予警告,处5万元罚款。
林立诚(时任招商银行股份有限公司福州分行零售银行部总经理),给予警告,处10.9万元罚款。
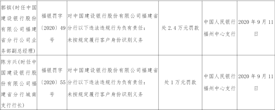
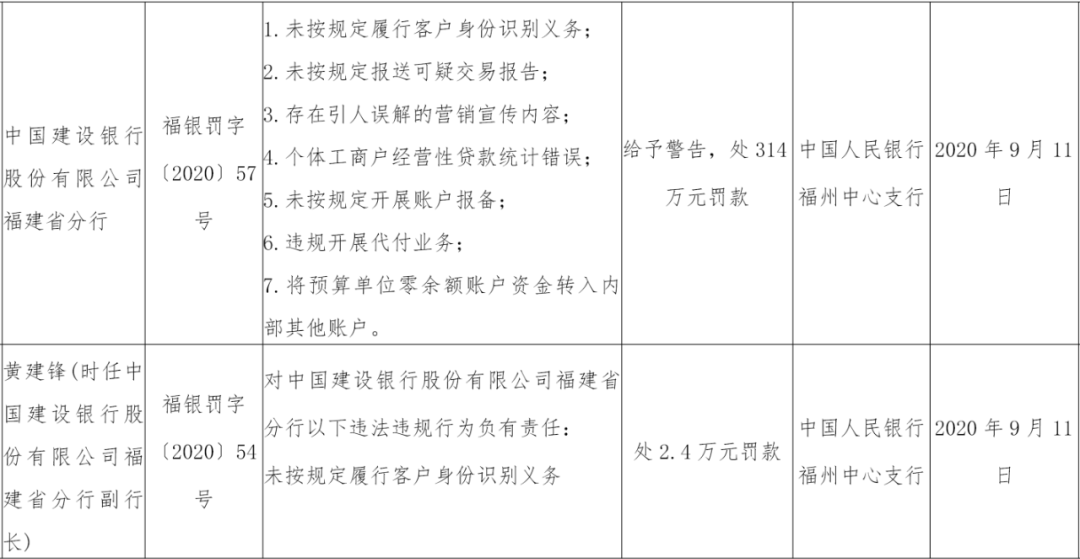
黄建锋(时任中国建设银行股份有限公司福建省分行副行长)、王东标(时任中国建设银行股份有限公司福建省分行副行长)、郑旭量(时任中国建设银行股份有限公司福建省分行个人金融部副总经理)和郭镔(时任中国建设银行股份有限公司福建省分行公司业务部副总经理),分别被处2.4万元罚款。
张基峰(时任中国建设银行股份有限公司福建省分行资金结算业务部总经理);给予警告,处5万元罚款。
庄丽梅(时任中国建设银行股份有限公司福建省分行法律事务部(内控合规部)总经理);处2.6万元罚款。
陈方兴(时任中国建设银行股份有限公司福建省分行城南支行行长);处1万元罚款。
中信银行股份有限公司福州分行,因未按规定履行客户身份识别义务,处140万元罚款。
林海峰(时任中信银行股份有限公司福州分行行长助理)、柯向阳(时任中信银行股份有限公司福州分行零售银行部总经理)和许芬(时任中信银行股份有限公司福州分行公司银行部总经理);分别处1万元罚款。
▼进群加微信:baike2888


编辑:小百,转载请注明出处:https://www.paybaike.com/?p=2590