
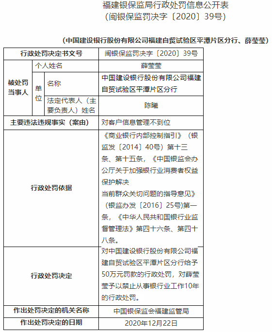
银保监会网站昨日公布的福建银保监局行政处罚信息公开表(闽银保监罚决字〔2020〕39号)显示,中国建设银行股份有限公司福建自贸试验区平潭片区分行存在对客户信息管理不到位的违法违规行为,薛莹莹为相关责任人。
根据《商业银行内部控制指引》(银监发〔2014〕40号)第十三条、第十五条,《中国银监会办公厅关于加强银行业消费者权益保护解决当前群众关切问题的指导意见》(银监办发〔2016〕25号)第一条,《中华人民共和国银行业监督管理法》第四十六条、第四十八条,中国银保监会福建监管局对建设银行福建自贸试验区平潭片区分行处50万元罚款,对薛莹莹予以禁止从事银行业工作10年的行政处罚。
▼进群加微信:baike2888


编辑:小百,转载请注明出处:https://www.paybaike.com/?p=3251