工行、邮储、国开行等7家机构被罚近2亿

1月8日,中国银保监会官网发布20余张罚单,对4家金融机构及3家附属机构,以及相关责任人员依法作出行政处罚决定,处罚金额合计1.995亿元


1.国家开发银行


针对国家开发银行为违规的政府购买服务项目提供融资、违规收取小微企业贷款承诺费等多项违法违规行为,中国银保监会依法予以罚款4880万元。



针对其附属机构国银金融租赁股份有限公司不良资产非洁净出表的违法违规行为,依法予以罚款100万元;同时,对2名责任人员予以警告处罚。

2.中国工商银行

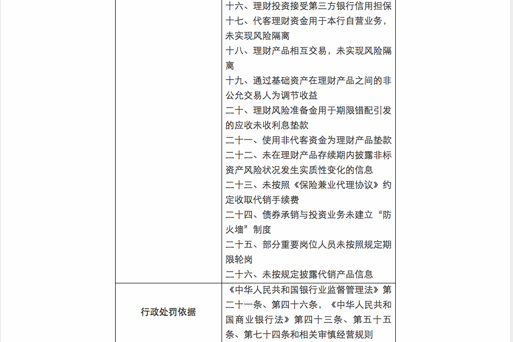
针对中国工商银行理财资金投资他行信贷资产收益权或非标资产收益权、理财产品信息披露不到位等多项违法违规行为,中国银保监会依法予以罚款5470万元。

3.中国邮政储蓄银行

针对邮储银行部分分行为非保本理财产品出具保本承诺、出具与事实不符的理财投资清单等多项违法违规行为,中国银保监会依法予以罚款4550万元。

同时,对2名责任人员分别予以警告并处罚款10万元和5万元的行政处罚。

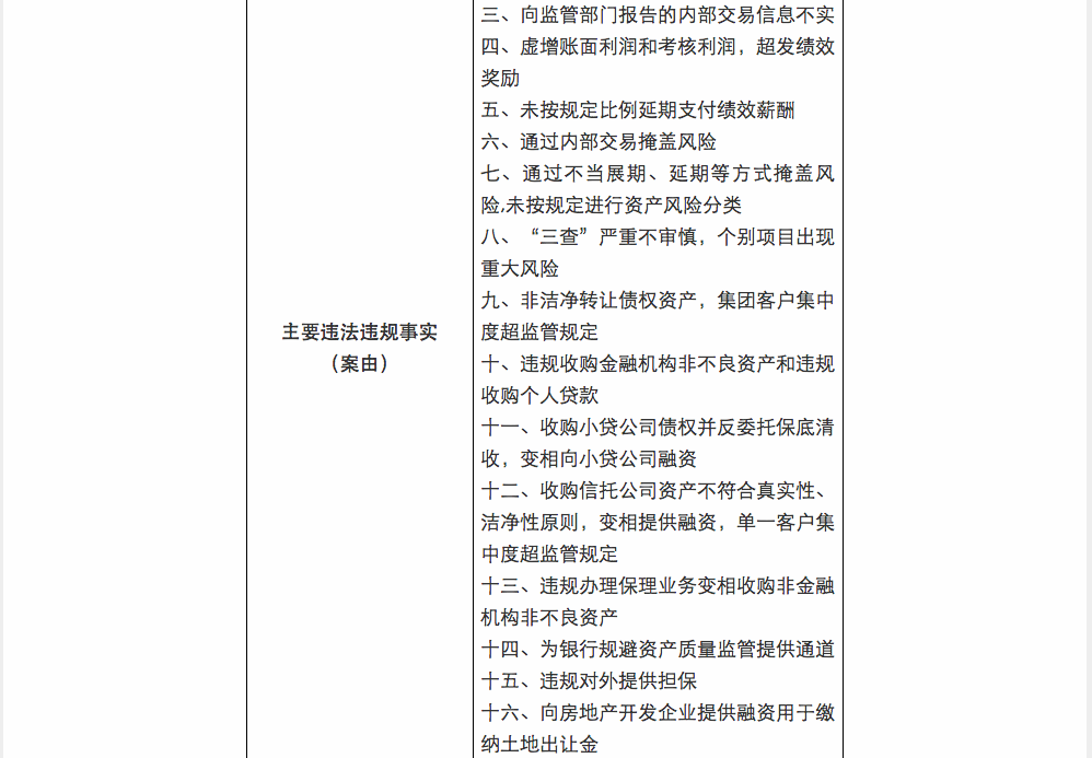
4.中国长城资产管理股份有限公司

针对长城资管违规对外提供担保、虚增账面利润和考核利润并超发绩效奖励等多项违法违规行为,中国银保监会依法予以罚款4690万元。

针对其附属机构长城新盛信托有限责任公司违规设立子公司、抵押物评估严重不审慎的违法违规行为,依法予以罚款150万元。

针对其另一附属机构长城华西银行股份有限公司违规接受本行股权作为质物向股东提供融资的违法违规行为,依法予以罚款50万元。

同时,对9名责任人员分别予以警告并处罚款5万元的行政处罚,对1名责任人员予以警告处罚。

本次行政处罚主要基于银保监会前期对长城公司风险管理及内控有效性现场检查发现的违法违规行为,桑自国严重违纪违法案涉及的相关事实由有权机关另案处理。
银保监会将继续大力整治各种金融乱象,营造风清气正的金融环境,强化对实体经济的金融支持,切实维护金融安全,守住不发生系统性风险的底线。

合作/客服QQ:9819315

▼进群加微信:baike2888

编辑:小百,转载请注明出处:https://www.paybaike.com/?p=3413

0

扫一扫,分享到微信

猜你喜欢

上一篇

央行:个人征信业务必须持牌

下一篇

直播回顾:跨境支付风控干货再温习

微信公众号

微信公众号