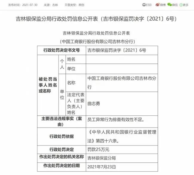
员工异常行为排查有效性不足,工商银行被处罚 小百 • 2021-08-02 支付图文 根据银保监会网站7月30日信息,吉林银保监分局作出行政处罚决定:对中国工商银行吉林市分行罚款25万元,对李岩警告。 主要违法违规事实(案由):员工异常行为排查有效性不足。 合作/客服微信:baike2999 ▼进群加微信:baike2888 点击下方卡片关注支付百科 编辑:小百,转载请注明出处:https://www.paybaike.com/?p=4861 0 扫一扫,分享到微信 猜你喜欢 未央今日播报:“固收+”基金迎监管新规范 支付宝公布小微商家降费进展 移动支付干掉线下终端,ATM龙头转型难 第三方支付应用分析:政务服务