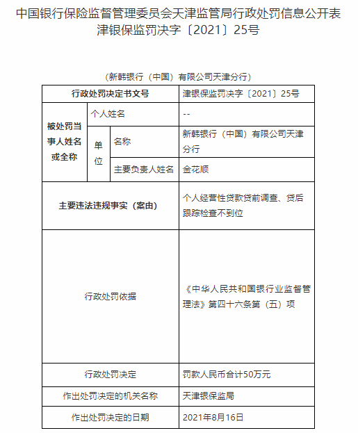
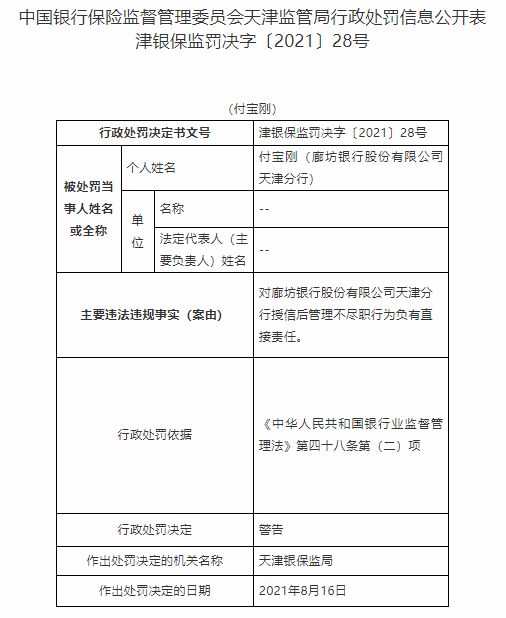
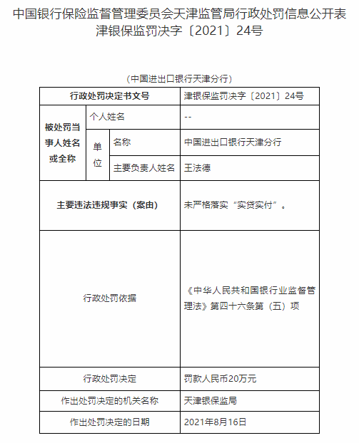
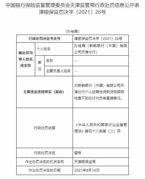
多家银行被银保监处罚 小百 • 2021-08-24 支付图文 8月24日,中国银保监会天津分局更新5则处罚。中国进出口银行天津分行、新韩银行天津分行、廊坊银行天津分行均收到罚单,合计罚款110万元。其中,廊坊银行因授信后管理不尽职被罚款40万元。 此外,相关责任人付宝刚因对廊坊银行天津分行授信后管理不尽职行为负有直接责任,被给予警告。 新韩银行(中国)天津分行因个人经营性贷款贷前调查、贷后跟踪检查不到位两项问题,被处罚金50万元。相关责任人孙桂霞因对新韩银行(中国)天津分行个人经营性贷款贷后跟踪检查不到位行为负有直接责任,被给予警告。 中国进出口银行天津分行因未严格落实“实贷实付”,被处罚金20万元。 天津银保监分局依照《中华人民共和国银行业监督管理法》第四十六条第(五)项、第四十八条第(二)项,作出上述处罚。 合作/客服微信:baike2999 ▼进群加微信:baike2777 点击下方卡片关注支付百科 编辑:小百,转载请注明出处:https://www.paybaike.com/?p=5068 0 扫一扫,分享到微信 猜你喜欢 未央今日播报:“固收+”基金迎监管新规范 支付宝公布小微商家降费进展 移动支付干掉线下终端,ATM龙头转型难 第三方支付应用分析:政务服务