广发银行信用卡中心因虚假宣传被罚!

10:30

一边侵犯持卡人信息安全,一边夸大营销欺诈消费者,广发信用卡中心接连被罚。

撰文 张浩东、冯雨霆

出品 | 支付百科

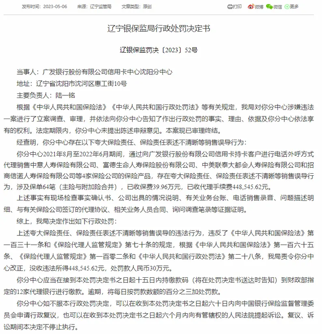
近日,「支付百科」注意到,辽宁银保监局开出罚单,广发信用卡中心因向持卡人进行虚假宣传被罚款74.85万,同时存在夸大保险责任及保险责任表述不清等销售误导行为,涉及64笔保单。

01

虚假宣传、销售误导

处罚决定书显示,广发信用卡中心通过向持卡人,进行电话外呼的方式销售其代理的4家保险公司的保险产品。违反了《中华人民共和国保险法》第一百三十一条和《保险代理人监管规定》第七十条的规定。辽阳银保监局责令整改,没收广发银行违法所得448.545.62元,处罚款人民币30万元。

据「支付百科」了解,广发利用信用卡信息进行保险销售主要涉及三点违规操作。一是向消费者不实宣传,夸大保险理赔范围,在持卡人要求保险公司理赔时,拒绝理赔。二是,表述不清,不明确告知消费者在某具体情况下才可理赔,而是对于理赔范围模糊其词误导消费者。三是,其利用持卡人信用卡预留手机号进行外呼,侵犯持卡人信息安全。

早在今年2月,就有持卡人对广发银行虚假宣传保险业务进行投诉。有读者表示,广发银行通过预留的信用卡手机号,联系投诉人引导持卡人购买其代理的中意乐安逸B保险,并承诺该保险在医院开的日常用药也进行报销,且报销比例高达90%,体验三个月后不满意可取消。

当持卡人走报销流程时,保险公司拒绝理赔,并改口称只有意外伤害才可理赔。除此之外,该投诉人购买的b型保险原缴费16元/月,但银行扣款却高达326/月,缴费后持卡人才得知捆绑了其他保险业务。

根据《中华人民共和国保险法》规定,代理人不得欺骗保险人、投保人、被保险人或者受益人;不得隐瞒与保险合同有关的重要情况;不得阻碍投保人履行本法规定的如实告知义务,或者诱导其不履行本法规定的如实告知义务。广发银行此法操作涉嫌违法无疑。

在今年年初广发银行的工作部署中,广发银行提到要加快零售业务体系化建设步伐,深化信用卡与零售业务融合发展,稳健开展信用卡业务。然而,广发信用卡中心却遭遇了当头一棒,因信用卡业务多次被罚。

02

触犯个人信息安全

有读者向「支付百科」透露,自己办理广发信用卡时在开卡信息中填写的预留手机号,经常收到广发信用卡中心保险项目的外呼电话,向其推销代理的保险产品。虽然没有购买广发银行的保险业务,但预留的信息变成推销电话的来源,遭遇了频繁的业务推销和骚扰。

部分读者质疑,“办卡时留的信息不仅有手机号,还有身份证信息,家庭住址等多种个人信息,他们能给手机号打推销电话,那其他信息的安全能有保障吗?”

根据《广发银行信用卡协议》第六条,客户签署协议时便授权同意了,银行合理自行使用或向银行集团成员、业务合作伙伴及委托处理事务之第三方提供客户个人金融信息。如不同意向第三方提供个人金融信息,需以书面形式通知银行。

「支付百科」咨询法律人士了解到,广发银行利用信用卡业务获得持卡人信息,再利用这些信息销售保险,已经属于滥用客户个人信息的范畴,虽有协议在先,但仍不能改变其不合理不合法的本质。如银行强行或多次推广与信用卡无关的产品,无疑侵犯了持卡人信息的安全性,用户可以选择起诉。

事实上广发银行并不是第一次由于信息安全和电销保险问题被罚。2022年3月,中国银保监会就因广发银行对中美联泰大都会人寿保险有限公司的保险业务进行保险外呼及夸大宣传进行了罚款。

2023年2月,广发银行又因信用卡业务违反信用信息采集等9项规定被罚款3484.8万元,12名相关负责人合计罚款69.5万元。接连的处罚反映出广发信用卡业务存在的种种乱象。

此外,广发银行电销保险业务也投诉众多。距离信用卡新规已发布10个月,大多银行都在进行合规性整改。新规对信用卡业务经营管理、消费者合法权益保护等方面都做出了详细的要求。

如今,信用卡业务违规经营必然不会逃过监管的视线,合规整改已成为多家银行的共识,对比之下,广发银行信用卡业务仍有巨大的改进空间,若只想着套路持卡人赚取利益,未来会让获客越来越难。

编辑:小百,转载请注明出处:https://www.paybaike.com/?p=7096

0

扫一扫,分享到微信

猜你喜欢

文章评论

电子邮件地址不会被公开。 必填项已用*标注

后发表评论

上一篇

银联打造更优支付体验,减费让利助商惠民!

下一篇

国通星驿自研“驿”生态产品亮相第六届数字中国成果展

微信公众号

微信公众号