重磅!商业银行互联网贷款管理办法正式施行

几经周折的商业银行互联网贷款管理办法终于尘埃落定,对于当前市场中大多贷款产品而言,其背后资金方被严管,也会牵起一波获客、年化利率、催收等信贷要素的整顿。


撰文 | 陈大柴

出品 | 消费金融频道 x 支付百科


自互联网贷款市场崛起后,具备资金优势的商业银行纷纷以自营和助贷的模式开展互联网贷款业务,然而在缺乏相关配套的监管文件情况下,商业银行互联网贷款业务频频出现与助贷平台推诿扯皮、利率不合规、风控不审慎、暴力催收等不合规问题。如今,监管部门针对这些乱象出手整顿。

银保监会今日正式下发并实施《商业银行互联网贷款管理暂行办法》(以下称《办法》),从商业银行、助贷平台、借款人等多个层面规范商业银行互联网贷款业务经营行为,以促进互联网贷款业务获客、产品设计、风控、催收等环节合规发展。

「支付百科」发现,《办法》共七章七十条,分为总则、风险管理体系、风险数据和风险模型管理、信息科技风险管理、贷款合作管理、监督管理和附则。这是银保监会首次专门针对商业银行参与互联网贷款出具的规范性文件,从具体信贷环节入手,整肃互联网贷款业务。

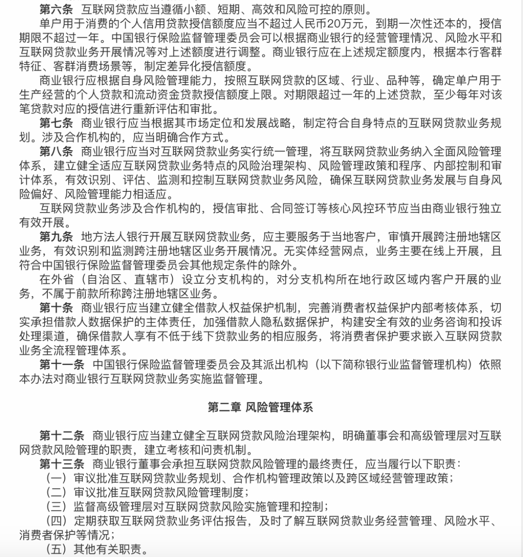
首先,对于商业银行来讲,其参与互联网贷款的获客、风控、产品要求以及合作条件都被明确限定,单户用于消费的个人信用贷款授信额度应当不超过人民币20万元,这势必会更加考验商业银行的风险管理水平和助贷运营能力。

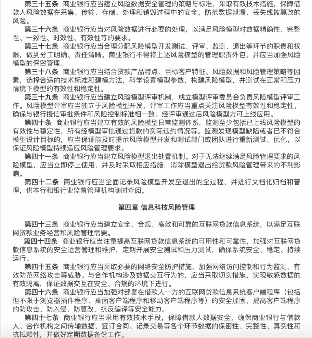
风控是商业银行互联网贷款必须迈过的一道门槛。监管要求,商业银行应当针对互联网贷款业务建立全面风险管理体系,在贷前、贷中、贷后全流程进行风险控制,加强风险数据和风险模型管理,同时防范和管控信息科技风险。

同时,商业银行用于风控的大数据必须来源合规。当商业银行从合作机构获取借款人风险数据时,应通过适当方式确认合作机构的数据来源合法合规、真实有效,商业银行不得与违规收集和使用个人信息的第三方开展数据合作。

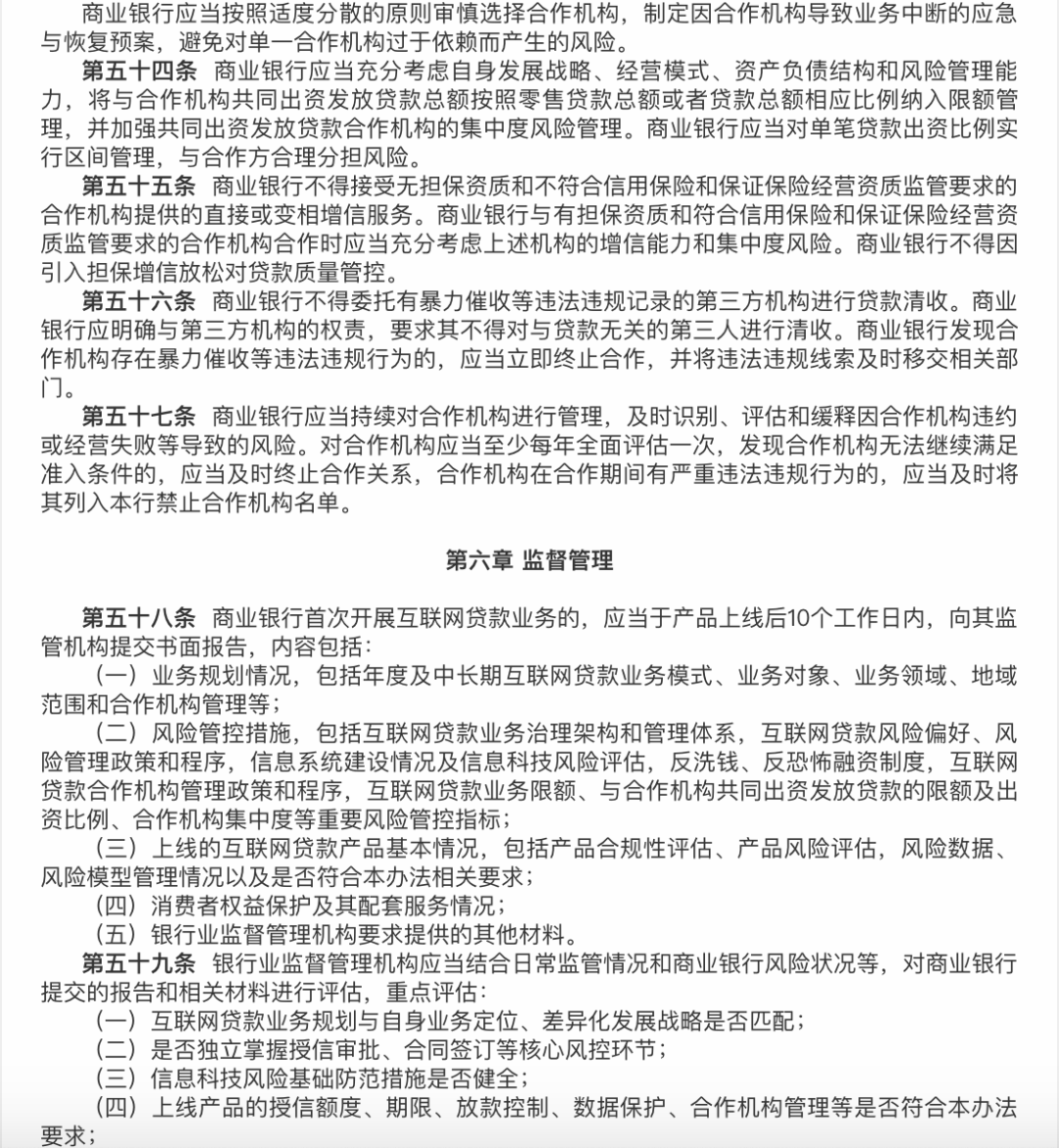
在增信业务中,商业银行不得接受无担保资质和不符合信用保险和保证保险经营资质监管要求的合作机构提供的直接或变相增信服务,并且不得因引入担保增信放松对贷款质量管控。

商业银行互联网贷款涉及暴力催收将被重点打击。《办法》要求,商业银行不得委托有暴力催收等违法违规记录的第三方机构进行贷款清收。同时,商业银行也要明确与第三方机构的权责,要求第三方机构不能对与贷款无关的第三人催收。

如果商业银行发现合作机构存在暴力催收等违法违规行为,应当立即终止合作,并将违法违规线索及时移交相关部门。以往商业银行与某些助贷平台或催收机构合作时,缺乏约束与监控,导致一系列暴力催收问题,而今监管从资金根源斩断不合规催收。

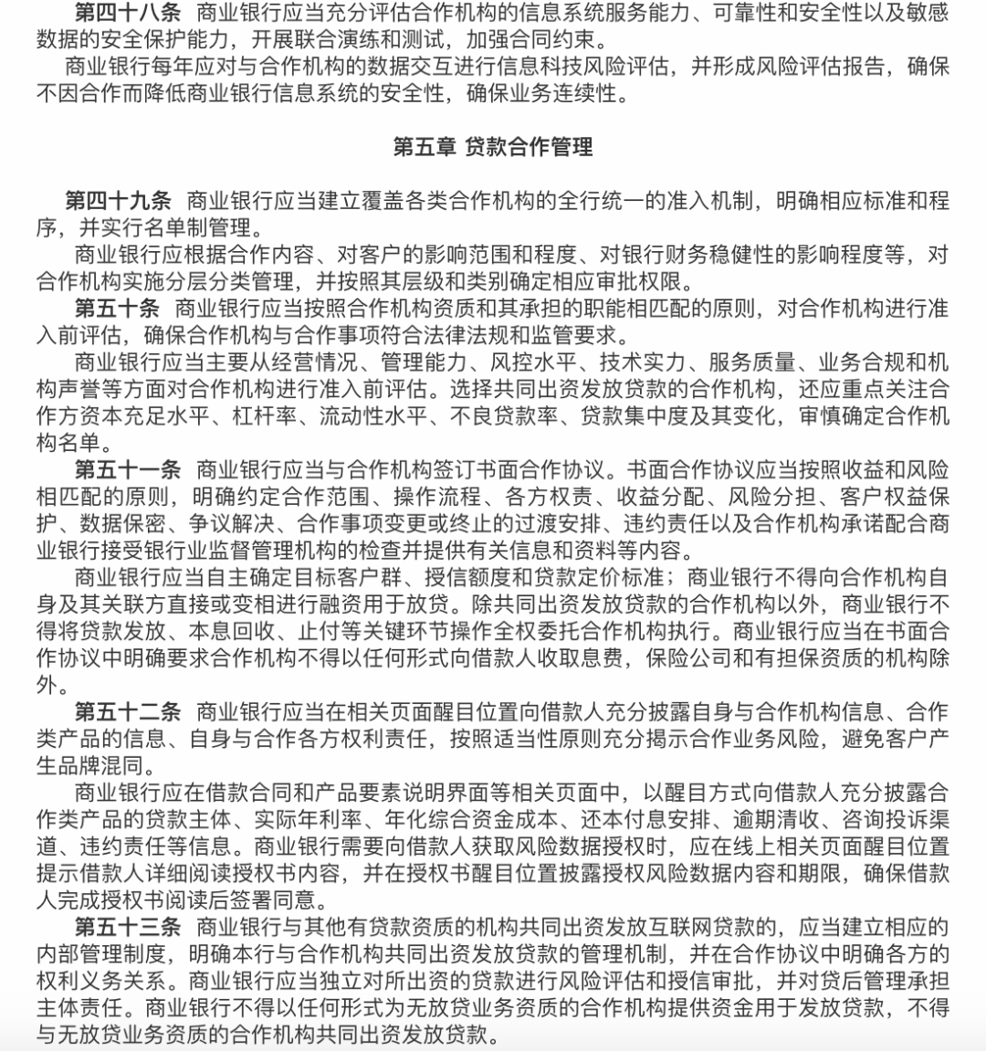
助贷平台是商业银行开展互联网贷款业务的重要载体,监管明确要求商业银行要规范合作机构管理,建立合作机构准入和退出机制。

具体来看,商业银行应当从经营情况、管理能力、风控水平等方面对合作机构进行准入前评估,合作机构资质应和其承担的职能相匹配。在合作协议中,应明确合作范围、操作流程、各方权责、风险分担、客户权益保护等内容。

商业银行必须持续对合作机构进行管理,对合作机构应当至少每年全面评估一次,一旦发现合作机构无法继续满足准入条件的,应当及时终止合作关系。值得注意的是,当合作机构在合作期间有严重违法违规行为的,商业银行应当及时将其列入本行禁止合作机构名单。

此外,商业银行应当在书面合作协议中明确要求合作机构不得以任何形式向借款人收取息费,保险公司和有担保资质的机构除外。

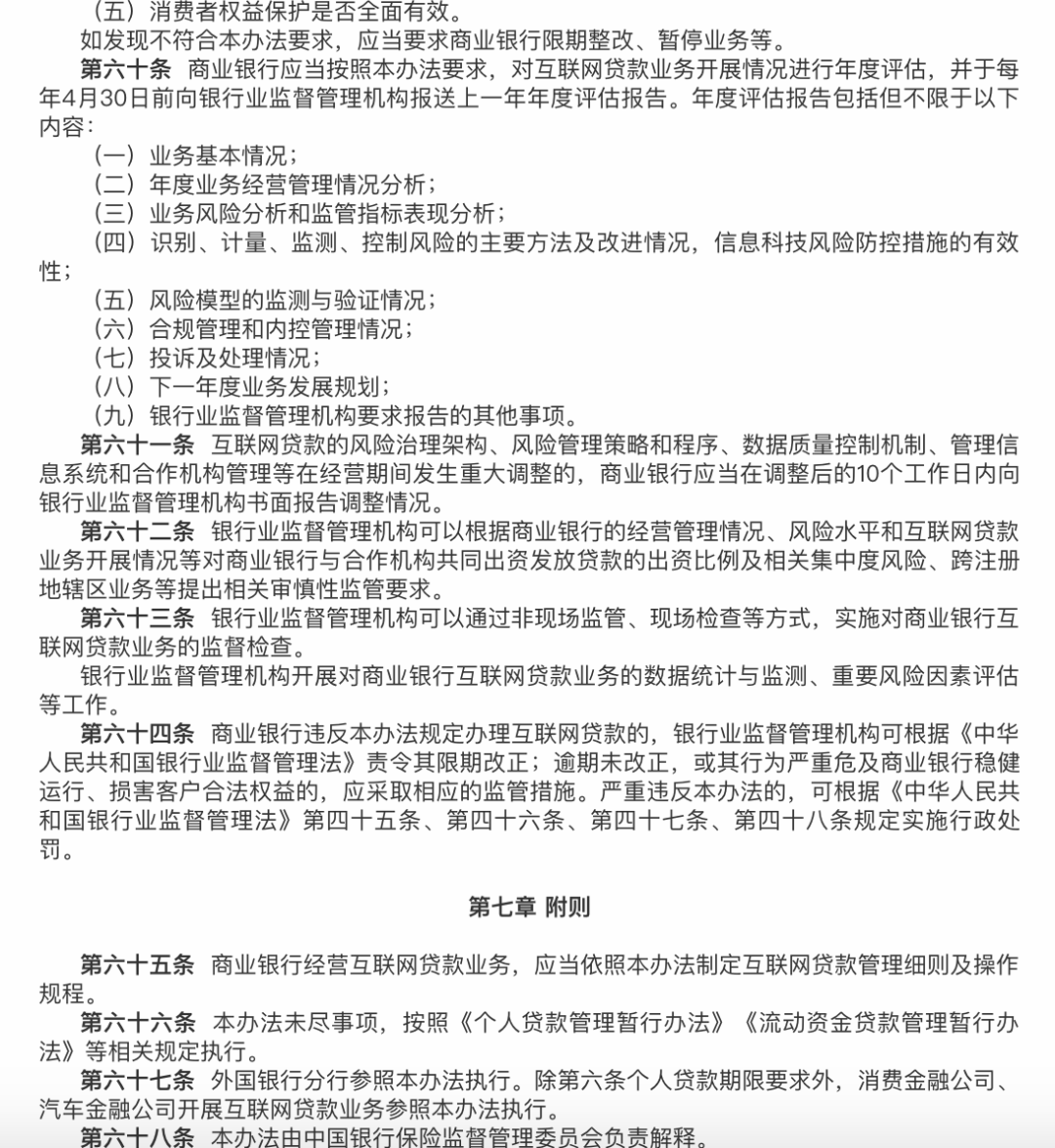
在借款人权益保护上,银保监会也从借款人数据获取及使用、贷款综合成本、催收、合同签订等具体环节作出规定,充分保障了借款人的合法权益,保障借款人知情权和自主选择权。

《办法》第二章第十七条规定,商业银行应当通过合法渠道和方式获取目标客户数据,开展贷款营销,并充分评估目标客户的资金需求、还款意愿和还款能力。对于贷款合同,商业银行必须加入强制阅读贷款合同环节,并设置合理的阅读时间限制。

贷款利率等核心要素公开,也是监管本次重点规范的内容。商业银行应在借款合同和产品要素说明界面等相关页面中,以醒目方式向借款人充分披露合作类产品的贷款主体、实际年利率、年化综合资金成本、还本付息安排、逾期清收、咨询投诉渠道、违约责任等信息。

关于借款人数据的保护和使用,商业银行应当采用有效技术手段,保障借款人数据安全,确保商业银行与借款人、合作机构之间传输数据、签订合同、记录交易等各个环节数据的保密性、完整性、真实性和抗抵赖性。对外提供数据不违反法律法规要求,并已获得信息主体本人的明确授权。

从各个参与主体来看,《商业银行互联网贷款管理暂行办法》正式实施,商业银行互联网贷款市场面临重塑,在风控和获客存在短板的情况下,商业银行仍会采取助贷模式开展互联网贷款业务。与此同时,这也在一定程度上加速助贷平台的分化,缺乏风控能力、息费设置不合规的助贷平台将面临出局。

 

以下为《商业银行互联网贷款管理暂行办法》全文:

合作/客服QQ:9819315

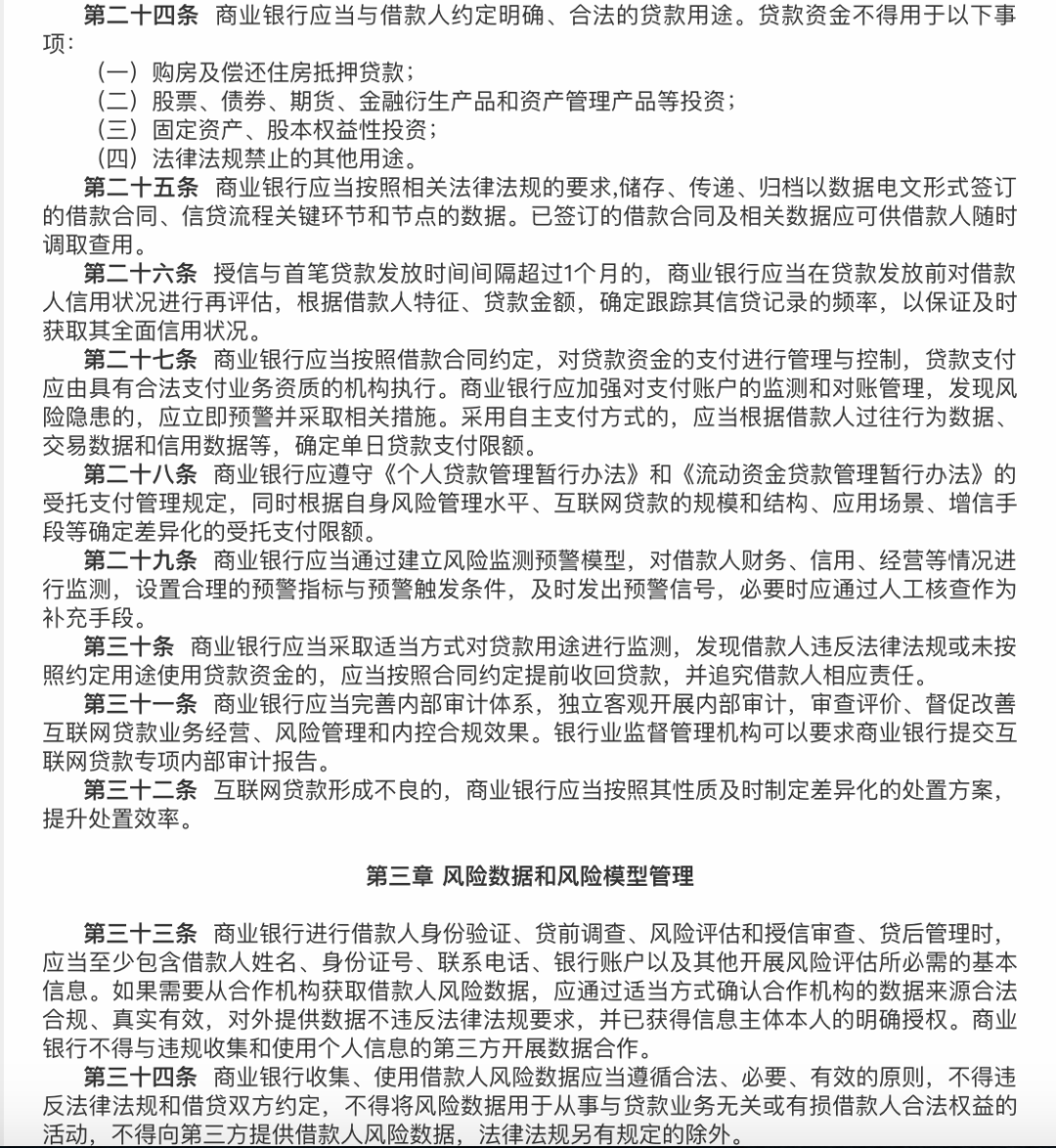
▼进群加微信:baike2888

编辑:小百,转载请注明出处:https://www.paybaike.com/?p=2389

0

扫一扫,分享到微信

猜你喜欢

上一篇

补贴10亿惠及9000万用户,银联助商惠民不停歇

下一篇

多次运作融资骗取资金,8家银行被骗27亿

微信公众号

微信公众号