农行建行共被罚9000万,一人终身禁业!

中国银保监会昨天披露,前期,银保监会依法查处一批违法违规案件,对中国农业银行、中国建设银行及相关责任人员依法作出行政处罚决定。


△央视财经《第一时间》栏目视频


农行:被罚没合计5315.6万元



针对农业银行风险管理及内控有效性现场检查发现的向关系人发放信用贷款、贴现资金直接回流至银行承兑汇票出票人等多项违法违规行为,银保监会依法对该行罚没合计5315.6万元,并对相关责任人员给予行政处罚。

农业银行的主要违法违规事实(案由)共24项。包括向关系人发放信用贷款;批量处置不良资产未公告;批量处置不良资产未向监管部门报告;违规转让正常类贷款;个人住房贷款首付比例违规;流动资金贷款被用于固定资产投资;超过实际需求发放流动资金贷款;贷后管理缺失导致企业套取扶贫贷款资金用于房地产开发;贷款用于偿还银行承兑汇票垫款;承兑业务贸易背景审查不严;保理业务授权管理不到位等。

时任中国农业银行股份有限公司河南省分行副行长王霄汉,因对中国农业银行股份有限公司河南省分行提供与事实不符的报告行为负有责任,被警告并处罚款5万元。

时任中国农业银行股份有限公司濮阳县庆祖分理处主任黄甫,因对中国农业银行股份有限公司濮阳县庆祖分理处销售非保本理财产品违规出具承诺函行为负有责任,被警告并处罚款5万元。

时任中国农业银行股份有限公司武陟县支行行长周文,因对中国农业银行股份有限公司武陟县支行销售非保本理财产品违规出具承诺函行为负有责任,被警告并处罚款5万元。

时任中国农业银行股份有限公司湖北省分行行长朱正罡、时任中国农业银行股份有限公司办公室副主任徐争、时任中国农业银行股份有限公司内控与法律合规部副总经理杨玉玲,因对中国农业银行股份有限公司保理业务授权管理不到位行为负有责任,被警告。


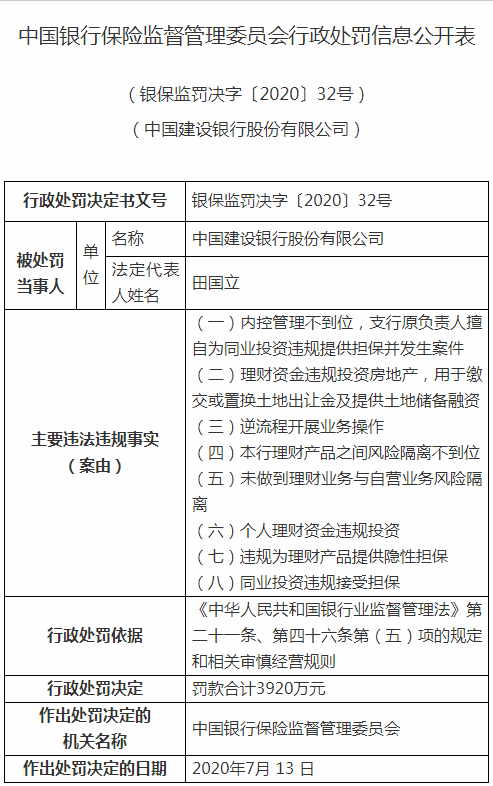
建行:被罚款3920万元


针对建设银行同业和理财(资管)业务现场检查发现的理财资金违规投资房地产、未做到理财业务与自营业务风险隔离等多项违法违规行为,中国银保监会依法对该行罚款3920万元,并对相关责任人员给予行政处罚,其中,禁止1名责任人员终身从事银行业工作。

建设银行的主要违法违规事实(案由)共8项。包括内控管理不到位,支行原负责人擅自为同业投资违规提供担保并发生案件;理财资金违规投资房地产,用于缴交或置换土地出让金及提供土地储备融资;逆流程开展业务操作;本行理财产品之间风险隔离不到位;未做到理财业务与自营业务风险隔离;个人理财资金违规投资;违规为理财产品提供隐性担保;同业投资违规接受担保。

时任中国建设银行股份有限公司重庆中山路支行行长张杰,因对中国建设银行股份有限公司重庆中山路支行利用伪造授信文件违规提供担保、利用未发行的保本理财产品违规提供担保负有责任,被终身禁止从事银行业工作。

时任中国建设银行股份有限公司重庆市分行副行长张希、时任中国建设银行股份有限公司重庆市分行机构业务部总经理蔡莉,因对中国建设银行股份有限公司重庆市分行未能有效确保同业业务规范运作、所辖建设银行重庆中山路支行发生同业业务重大违法违规案件等违法违规事实负有责任,被警告并处罚款5万元。

银保监会表示,将坚持依法严格监管,督促银行保险机构加强合规建设,做好防范化解金融风险工作。

业内人士认为,根据银保监会公布的信息,此次处罚主要针对日常经营中发现的商业银行内部控制和风险管理、信贷业务、同业理财业务等方面的违法违规行为,是监管部门坚定不移打好防范化解金融风险攻坚战、推动金融机构更好服务实体经济的重要举措。

合作/客服QQ:9819315

▼进群加微信:baike2888

编辑:小百,转载请注明出处:https://www.paybaike.com/?p=2539

0

扫一扫,分享到微信

猜你喜欢

上一篇

刚刚!银联发布首款数字银行卡

下一篇

刚刚!银联发文:多类商户被取消优惠费率

微信公众号

微信公众号